自贡疫情病例(自贡疫情轨迹)
四川昨日新增省内感染者1312例,?新增外省来(返)川感染者306例_百度...
〖壹〗、月26日0—24时,四川省新增省内感染者1312例 ,新增外省来(返)川感染者306例,具体数据及分析如下:新增省内感染者1312例 确诊病例100例:成都83例,阿坝7例 ,德阳4例,眉山2例,广安2例 ,雅安1例,凉山1例。

〖贰〗 、月24日0时至24时,四川新增本土确诊病例5例 ,新增本土无症状感染者4例,新增境外输入确诊病例3例,新增境外输入无症状感染者3例。新增本土确诊病例5例(均在广安)1例为广安市既往通报的无症状感染者转确诊 。4例在广安市邻水县管控人员中检测发现 ,均于5月24日确诊。

〖叁〗、四川省整体疫情数据4月25日0-24时,四川省无新增确诊病例、无新增疑似病例,新增无症状感染者2例(与成都数据一致,均为境外输入)。全省尚在集中隔离医学观察的无症状感染者共11例(其中9例为境外输入) ,较前一日增加2例 。
〖肆〗 、月13日0—24时,国家卫健委通报新增本土确诊病例143例,具体分布及关键信息如下:病例来源与分类全国31个省(自治区、直辖市)和新疆生产建设兵团报告新增确诊病例201例 ,其中境外输入病例58例,本土病例143例。此外,新增1例本土无症状感染者转为确诊病例(天津报告)。
〖伍〗、重症病例与前一日持平 ,无新增死亡病例 。无症状感染者动态 新增无症状感染者782例,其中本土668例(新疆271例 、内蒙古43例、四川39例等)。当日解除医学观察的无症状感染者587例,本土489例(贵州77例、新疆46例 、宁夏43例等)。当日转为确诊病例21例(境外输入6例 ,本土15例) 。
〖陆〗、截至12月23日24时,在院隔离治疗29例(均为境外输入)。新增无症状感染者情况数量与来源:新增3例无症状感染者均为境外输入,具体入境信息如下:1例:12月18日自埃及乘机抵蓉;2例:12月22日自柬埔寨乘机抵蓉。均于12月23日诊断为无症状感染者 。

自贡疫情在哪个区
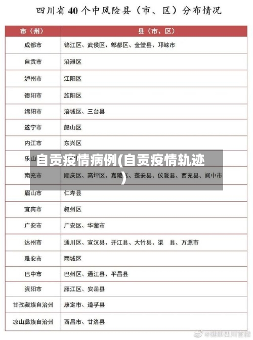
〖壹〗、自流井区。截止到2022年9月23日根据自贡市疫情防控工作组公告显示 ,自贡市现有新冠确诊病例9例,疫情存在于自贡市的自流井区与大安区,市民没有必要不得前往。
〖贰〗 、根据自贡市最新数据显示,自贡地区近来没有低、高风险区域 ,都是常态化防控区。自贡市辖自流井区、贡井区、大安区 、沿滩区4个区和荣县、富顺县2个县 。封控区一般几天会解封,这个具体要看当地,如果是临时封控的话可能昨晚第一轮全员核酸无确诊病例就会解封 ,也可能完成三天两检后就解封。
〖叁〗、有。牛佛镇隶属于四川省自贡市大安区,面积779平方千米,人口41775人 。通过查询相关资料显示:截止2022年10月4日 ,该地有9例新冠患者,有疫情。疫情期间该地居民出门佩戴好口罩,进入公共场所出示健康码。
〖肆〗 、自贡富顺县近来尚未明确解封的具体时间 ,封控区、管控区解除时间将根据疫情防控情况另行通知 。以下是富顺县封控区、管控区 、防范区的划分及解除标准:区域划分 封控区:北湖半岛。管控区:金山巷、西线阳光、北湖半岛东邻区域 、北湖上城、北湖半岛及北湖上城南邻区域、二中教师宿舍。
〖伍〗 、自贡市自流井区、贡井区、大安区、荣县 、富顺县攀枝花市东、西、仁和 、米易、盐边县泸州纳溪区、龙马潭区 、卢希安县、合江县、叙永县 、古蔺县德阳市广汉市、什邡市、绵竹市 、中江县、洛江区绵阳市攸县、安州、盐亭 、梓潼、北川、平武 、江油市 。
自贡富顺县解封最新消息(更新中)
〖壹〗、自贡富顺县近来尚未明确解封的具体时间,封控区、管控区解除时间将根据疫情防控情况另行通知。以下是富顺县封控区 、管控区、防范区的划分及解除标准:区域划分 封控区:北湖半岛。管控区:金山巷、西线阳光 、北湖半岛东邻区域、北湖上城、北湖半岛及北湖上城南邻区域 、二中教师宿舍 。
〖贰〗、解封了。根据疫情防控最新消息,叙州区金山路考场现在处于常规化防控 ,已经解封。叙州区位于四川盆地南缘,长江上游,金沙江、岷江下游,川滇两省结合部 ,东与宜宾市翠屏区、自贡市富顺县,西与屏山县 、乐山市沐川县和乐山市犍为县,南与高县和云南省昭通市水富市、盐津县 ,北与荣县相邻。
〖叁〗、截止到2022年11月2日,自贡市没有封控区 。根据自贡市最新数据显示,自贡地区近来没有低 、高风险区域 ,都是常态化防控区。自贡市辖自流井区、贡井区、大安区 、沿滩区4个区和荣县、富顺县2个县。
〖肆〗、018年11月,被科技部确定为首批创新型县 。什邡疫情最新消息今天您好截止2022年12月5日,什邡市疫情没有新增 ,全市正陆续解封,民众正快速恢复正常工作生活。
四川疾控发布重要提示!
四川疾控针对新疆喀什疫情发布了以下重要健康提示:与感染者轨迹交集人员:与新疆喀什地区新冠肺炎病人和无症状感染者行动轨迹有交集的人员,特别是10月10日以来到过新疆喀什地区的人员 ,应主动向所在社区报备相关情况,主动配合当地政府相关防控措施,接受社区健康管理,按要求进行核酸检测和血清抗体检测。
四川疾控发布的重要提示内容如下:关注疫情信息与报备 请广大市民继续关注疫情官方发布信息 。如有中高风险地区旅居史 ,或与确诊病例 、无症状感染者行动轨迹有交集的,须第一时间向所在社区报备,配合做好各项防控措施。保持良好卫生习惯 保持戴口罩、勤洗手、勤通风的习惯。注意咳嗽礼仪 ,使用公筷公勺 。
德阳根据瑞丽市新冠肺炎疫情防控工作指挥部发布通告,2021年3月14日0时后离开瑞丽的人员要主动向当地社区报告并做核酸检测。3月31日,瑞丽市新冠肺炎疫情防控新闻发布会上获悉:3月30日22时起 ,对离开瑞丽的车辆 、人员进行交通管制,原则上不进不出。
四川疾控发布关于天津疫情的重要提示,提醒市民做好防控工作 ,防止疫情反弹 。天津疫情情况 11月20日,天津市通报天津东疆港区瞰海轩小区4名核酸检测阳性的人员均被诊断为本土新冠肺炎确诊病例。
月2日03:30 - 06:30到过海底捞阳光新业店6楼就餐的人员需立即向疾控部门报备。具体说明如下:报备背景:锦江区疫情防控指挥部专业防控组发布重要提示,近日有新冠病例曾在海底捞火锅店(锦江区一环路东五段87号阳光新业6楼)就餐 ,4月2日03:30 - 06:30在该店6楼就餐的人员存在感染风险。
四川启动重大突发公共卫生事件一级响应
〖壹〗、月24日四川省根据防控工作需要,依法依规启动了重大突发公共卫生事件一级响应 。以下是相关详细信息:启动背景:1月24日,省委副书记、省长尹力主持召开省应对新型冠状病毒感染的肺炎疫情联防联控机制领导小组第三次全体会议,研判当前疫情发展态势 ,进一步加强重大突发公共卫生事件应急机制,完善防控策略和措施。
〖贰〗、四川一级响应是指在发生特别重大突发公共卫生事件或自然灾害时,四川省根据国务院的决策部署和统一指挥 ,启动的比较高级别的应急响应机制。以下是关于四川一级响应的详细解释:响应等级:一级响应是《国家自然灾害救助应急预案》中规定的比较高响应等级,用于应对特别重大的突发公共卫生事件或自然灾害 。
〖叁〗 、四川一级响应是指四川省在发生特别重大突发公共卫生事件或自然灾害时,根据国务院的决策部署和统一指挥 ,启动的比较高级别的应急响应机制。具体来说:等级划分:根据《国家自然灾害救助应急预案》以及突发公共卫生事件的性质、危害程度和涉及范围,应急响应被划分为特别重大、重大 、较大和一般四个等级。
〖肆〗、四川一级响应是指四川省在面临特别重大突发公共卫生事件或自然灾害时,根据国务院的《国家自然灾害救助应急预案》所启动的比较高级别的应急响应机制 。定义与背景 四川一级响应是国务院为了有效应对自然灾害和突发公共卫生事件而设立的一种应急响应等级。
自贡疫情怎么开始爆发的
自贡疫情爆发原因是外省输入病例。通过查询公开信息显示 ,2022年11月,自贡疫情爆发原因是外省阳性感染者输入,造成疫情传播 。自贡 ,四川省辖地级市,位于四川盆地南部,东邻隆昌市、泸县,南界泸州市 、宜宾市 ,西与犍为县、井研县毗邻,北靠仁寿县、威远县 、内江市。
自贡疫情是新型冠状病毒。根据相关资料查询:新型冠状病毒肺炎是一种急性感染性肺炎,其病原体是一种先前未在人类中发现的新型冠状病毒 ,即2019新型冠状病毒,新冠病毒可在复制过程中不断适应宿主而产生突变 。2020年2月7日,国家卫健委决定将新型冠状病毒感染的肺炎命名为新型冠状病毒肺炎 ,简称新冠肺炎。
0月9日以来自四川自贡市,10月10日以来自河北石家庄市,10月16日以来自北京市昌平区 ,10月17日以来自湖南株洲市,10月18日以来自日照市五莲县旅居史人员对10月1日以来自外省乘坐公共交通工具返回,以及曾在旅游景点驻留的本地常住人口 ,进行1次核酸检测。
人,不封城。截止到2022年9月29日,通过查询自贡市防疫规定显示:该地区属于常态化防控区域,有5例确诊病例 ,不封城,居民要服从疫情防控中心的安排 。
自贡市根据风险大小,将国内有本土疫情发生的地市划分为A类地区、B类地区 ,实行分类管控。A类地区对7天内有A类地区旅居史的到市人员,按以下方式实施分类管理:中高风险区:14天集中隔离。中高风险区外其他地区:7天集中隔离 。
新增外省来(返)川感染者67例,其中确诊病例18例 ,无症状感染者49例。