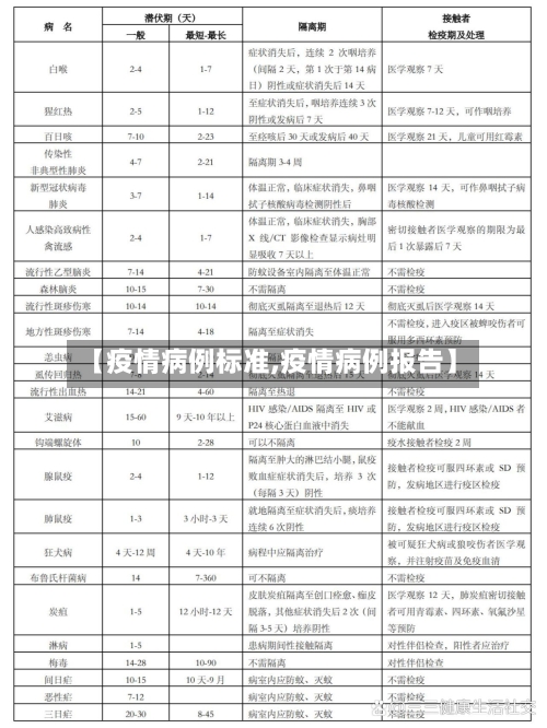
【疫情病例标准,疫情病例报告】

疫情级别如何划分

〖壹〗、疫情级别通常根据疫情的传播风险 、严重程度及防控需求进行划分 ,主要分为低风险地区、中风险地区和高风险地区三个级别,具体划分标准及依据如下:低风险地区:定义:无确诊病例,或连续14天无新增确诊病例。防控措施:实施“外防输入 ”策略 ,强调个人防护与社会面常态化防控 ,如公共场所佩戴口罩、保持社交距离等 。

【疫情病例标准,疫情病例报告】-第1张图片

〖贰〗 、在中国,突发公共卫生事件的疫情分级标准主要划分为四个等级:特别重大(Ⅰ级):当疫情在全国范围内扩散,对社会经济造成严重威胁 ,或与已知传染病差异显著且传播迅速时,会被列为Ⅰ级响应。这一级别的疫情需要国家层面的高度重视和全面防控。

〖叁〗 、一级(低风险):疫情零星散发,无显著传播 。防控措施以日常监测和预案准备为主 ,确保疫情在初期就能得到有效控制 。二级(中风险):局部地区出现聚集性疫情,表明病毒已经开始在特定区域内传播。此时需要加强病例追踪、局部交通限流等措施,以防止疫情进一步扩散。

〖肆〗、疫情一级 、二级、三级的区别主要体现在疫情的严重程度、防控措施和响应层级上:一级: 疫情严重程度:出现严重的社区爆发流行 ,疫情防控和医疗救治能力严重不足 。 防控措施:需要外部支援来加强疫情防控和医疗救治。 响应层级:对应“特别重大”或“重大疫情”,由比较高级别的决策机构进行统一领导和指挥。

湖北疫情风险等级评估报告出炉

〖壹〗 、月29日,湖北首次发布《湖北省县(市、区)新冠肺炎疫情风险等级评估报告》 ,截至2020年2月28日24时,全省低风险县(市、区)11个,中风险县(市 、区)34个 ,高风险县(市、区)58个 。 具体评估情况如下:评估标准低风险地区:无确诊病例或连续14天无新增确诊病例的县(市、区)被划定为低风险地区。

〖贰〗 、湖北省竹山县是中风险地区。2022年2月29日 ,湖北省首次发布新冠肺炎疫情风险等级评估报告,按低风险、中风险、高风险三个等级对所有103个县(市 、区)进行等级评估 。

〖叁〗 、首批绿码发放的地区特征首批绿码发放集中在低风险市县。根据湖北省3月6日发布的疫情风险等级评估报告,省内低风险市县达37个。低风险地区因疫情传播风险较低 ,健康数据核查效率更高,绿码发放进度更快 。武汉作为高风险地区,需等待疫情形势进一步好转、风险等级调整后 ,才会纳入绿码发放范围。

〖肆〗、知识普及:健康防护知识向公众广泛普及,不断提高疫情防控的科学性 、精准性、针对性。湖北疫情风险等级评估情况 2月29日首次发布的《湖北省县(市、区)新冠肺炎疫情风险等级评估报告》,按低风险 、中风险、高风险三个等级对湖北省所有103个县(市、区)进行了等级评估 。

〖伍〗 、月份武汉现在疫情风险等级:自6月2日零时起 ,武汉市东西湖区由中风险地区调整为低风险地区 。9月1日武汉市中小学、幼儿园全面开学。外地大学生也是正常开学。

高风险定义标准

〖壹〗、高风险的定义标准通常基于可能产生的负面后果的严重程度来确定,这些后果可能包括财务损失 、健康风险、安全风险、法律责任等,具体标准因行业 、领域和具体情境而异 ,但通常涉及以下几个方面:潜在的巨大损失:在金融领域,高风险通常指的是那些可能带来高回报但同时也伴随着巨大亏损可能性的投资,如高风险股票或加密货币交易 。

〖贰〗 、高风险的定义标准主要是指在某些领域或情境中 ,存在的可能导致严重后果或较大损失的概率或状态。其具体定义标准可以从以下几个方面进行理解: 事件发生可能性较高 高风险通常意味着某一事件或行为发生的可能性相对较高。这种可能性是基于对历史数据、现状分析以及未来趋势的评估得出的 。

〖叁〗、高风险定义标准是指某一事件 、行为或决策可能带来的不利后果严重且发生概率较高的判定准则。具体来说 ,高风险的定义可以从以下两个方面来理解:后果的严重性:一旦风险事件发生,所造成的损害程度可能非常大。这些后果可能包括生命安全受到威胁、巨大的经济损失、环境破坏等 。

〖肆〗 、高风险定义标准因不同的领域、行业和场景而有所不同,但通常可以从以下几个方面来界定:潜在损失程度:高风险活动或情况可能导致的损失程度较大 ,无论是经济、财产 、人身安全还是其他方面的损失。发生概率:高风险活动或情况发生的概率相对较高,意味着在一定时间范围内,这种风险更容易发生。

疫情风险等级划分5个等级的标准是什么

〖壹〗、高风险地区的定义:这类地区通常是指在一定时间内(通常是14天)累积新冠病例数超过50例 ,并且这段时间内发生过聚集性疫情 。 中风险区域的特征:14天内出现过新增新冠确诊病例,但累计确诊病例数未超过50例;或者累计确诊病例超过50例,但在14天内没有发生聚集性疫情。

〖贰〗、法律分析:高风险地区:一般是指累计新冠病例超过了50例 ,同时〖Fourteen〗 、天内是有聚集性疫情发生。中风险区域:14天以内有新增新冠确诊病例,合计新冠肺炎确诊病例未超过50病例;共合计确诊的病例超过50例,14天之内未未发生聚集性疫情 。

〖叁〗、疫情等级划分的4个等级判定通常基于疫情传播风险、病例数量 、防控需求及区域影响等综合因素 ,具体标准可能因地区或政策调整而略有差异 。以下是通用判定逻辑的详细说明:四个等级的通用划分标准低风险地区 判定条件:无确诊病例,或连续14天内无新增本土确诊病例。